刚接触狼人杀的新手可能会觉得这游戏规则复杂、发言烧脑,但其实掌握几个关键点就能快速融入游戏。作为一款靠演技和推理吃饭的社交游戏,最重要的是别慌,哪怕说错话被全场嘲笑也是成长必经之路。先下载个带新手教程的狼人杀手游,跟着引导走两局,记住每个角色的技能图标和夜晚操作顺序比死背规则管用多了。
![狼人杀新人怎么上手[图1]](https://static.down8818.com/uploads/20260224/699d7984b6ead8.64922670.png)
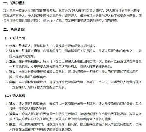
平民牌是新手最好的老师,虽然这角色没技能,但能逼着你认真听发言。拿到民牌千万别装大神,第一轮老老实实说“我是好人过”都比瞎踩人强。记住平民的核心任务是用投票权帮神职找狼,所以重点不是自己多秀,而是盯紧那些发言前后矛盾的玩家。比如有人前脚说“8号像狼”,后脚又改口“8号可能是好人”,这种反复横跳的八成有问题。
![狼人杀新人怎么上手[图2]](https://static.down8818.com/uploads/20260224/699d7985168308.89434618.png)
预言家属于高风险高回报的角色,新手拿到容易手抖。验人别随便点,优先验那些发言划水的——狼人最爱装小透明。天亮后一定要上警抢警徽,发言时按“验谁-什么身份-警徽流”三步走,比如“昨晚验5号是查杀,警徽流先3后9”。记住真预言家不怕死,就怕活着没验出狼,所以警徽流要留到狼坑位,别把警徽送给划水怪。
女巫的药不能乱撒,首夜救人建议闭眼救,防止狼自刀骗药。毒药留着等明确狼人再出手,常见操作是毒掉和预言家对跳的牌。有个细节要注意,如果守卫在场,第一晚别救人,不然可能把被守的人奶穿。玩女巫最忌讳藏着解药带进棺材,该救就救,该毒就毒,毒错人顶多被骂两句,怂着输游戏更难受。
抽到狼人牌是锻炼演技的好机会。悍跳预言家时记得给队友发金水,查杀尽量丢给真预言家或强神。倒钩狼玩法适合戏精,假装站边真预言家然后猛踩狼队友,但别演太过被真预言家验穿。夜里刀人优先刀话多的,白天发言要学着好人语气说“我觉得X号不太做好”,千万别一开口就是“我们狼队”。
发言技巧比身份更重要,记住三个要点:一是状态要阳光,哪怕说“我是萌新不太会”也比支支吾吾强;二是逻辑要自洽,踩人要说清理由比如“7号保8号太突兀”;三是学会听潜台词,当有人说“X号如果是狼我吃屏幕”,这种贴脸发言大概率是好人。实在不会盘逻辑就跟票,看谁投异形票就重点观察谁。
面杀和网杀区别很大,手机端玩要特别注意语音质量。建议关掉背景音乐,发言时凑近麦克风,别用“我这边网络卡”当借口——狼人最爱用这招逃避追问。遇到秒速自爆的狼队友别急着骂,可能是网卡误触,但连续两局首夜自刀的建议直接踢。
最后给萌新吃颗定心丸:前十局被骂很正常,我当初玩预言家被全场踩到自闭,现在不也活得好好的。关键是多复盘,比如女巫毒错人后想想当时漏了什么信息,狼人焊跳失败就回忆哪个表情出卖了自己。记住所有大神都是从被虐开始的,玩得菜不丢人,不敢玩才真丢人。










评论